日経ビジネスオンラインに8月26日にアップされた原稿です→http://business.nikkeibp.co.jp/atcl/report/15/238117/082500029/
地方交付税の交付総額は、15兆6983億円
総務省が7月26日、2016年度に国から地方自治体に配分する地方交付税の交付額を決定した。都道府県分と市町村分を合わせた交付額総額は15兆6983億円。前年度に比べて0.3%減とほぼ横ばいだった。
地方交付税とは、所得税や法人税、消費税の国税分などを、いったん国が税収として吸い上げ、地方自治体の財政状態に応じて再配分する制度。どの地域に住んでいる国民でも、一定以上の行政サービスを受けられるようにするという趣旨で設けられている。
この地方交付税交付金に頼らないで財政運営する自治体を「不交付団体」と呼ぶ。総務省の発表によると今年度は全国で77。前年度は60だったので、17増えたことになる。アベノミクスに伴う企業業績の好転などで、地方税収が増えていることが背景にある。
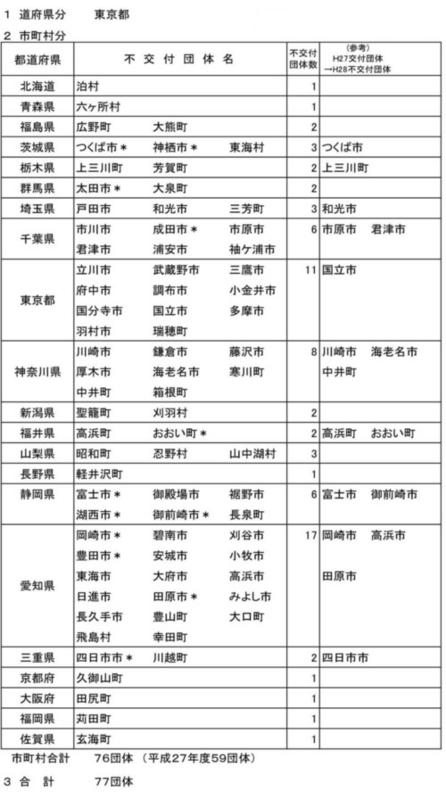
不交付団体は、都道府県では、前年度に引き続き東京都だけ。政令指定都市としては川崎市が今年度から不交付団体になった。都道府県別に不交付団体の数をみると、愛知県が17でトップ。次いで東京都が11、神奈川県が8、千葉県と静岡県が6となった。愛知県では今年度から岡崎市と田原市、高浜市の三市が新たに不交付団体となっている。トヨタ自動車に代表される中京圏の企業業績好調が鮮明に表れた格好。このほか、首都圏の自治体も企業業績の好調による税収増を背景に良好な財政状態を保っている。
平成28年度普通交付税不交付団体一覧表

(注1)千葉県君津市、静岡県富士市、静岡県御前崎市は財源不足団体であるが、調整率を乗じた結果、不交付団体となったものである。
(注2)*印は、平成28年度の一本算定は不交付団体であるが、合併の特例により交付税が交付される市町村である。(12団体)
(注3)平成28年度に不交付団体から交付団体になった団体はない。
出典:総務省
財政的に「自立」できている自治体は全国で4%に過ぎない
不交付団体の数は、2010年度の42を底に増加傾向にあるとはいえ、ごくわずかだ。全国には1765の自治体が存在しており、その中で財政的に自立できているのは4%に過ぎないということになる。
大都市圏以外の自治体で「自立」しているのは、北海道泊村や青森県六ケ所村、佐賀県玄海町などで、原子力発電設備が立地している自治体が目立つ。原発を引き受けていることで、電力会社などから巨額のおカネが自治体に入っていることが背景にある。財政的に自立しているといっても、イレギュラーなケースなのだ。
地方交付税の建前は、地方税相当分を国が代わって徴収して再配分することで、どんなに税収の少ない自治体でも財政的に自立できるようにする、ということになっている。つまり、再配分によって地方の自立を促すための制度だというわけだ。
交付税に頼らず「自立」するのは夢のまた夢
だが現実には逆の結果になっている。
「交付税に頼らずに自立するというのは夢のまた夢。そうあるべきだとは思うが現実には無理だ」
地域起こしに向けて様々な手を打っている、ある自治体の改革派市長はこう言って目を落とす。結局は、どうやって交付税を増やしてもらうか、が市長の手腕だという。交付税だけでは十分ではないので、国の事業などを引っ張って来ることも重要になる。月に何度かは東京の霞が関や永田町を回り、陳情して歩く。特に多額の補正予算が検討されている今年は、長年待ち望んでいた高速道路の早期開通を働きかけている。
自助努力するのが無駄になる仕組み
「結局は国頼みをしないと地域経済は回りません」とこの市長は言う。とうてい財政的な自立など無理だというのだ。交付税に頼らない自治体が全国の4%に過ぎない実状を考えると、財政で見る限り「地方自治」とは著しくかけ離れた状況なのだ。豊かな半分の自治体が厳しい半分の自治体を賄っているというのなら「再配分」と言えるが、圧倒的多数の自治体が国から降ってくる交付金に「頼っている」のである。自立を促しているはずの地方交付税制度が、逆に自立を妨げているのだ。
地方自治体の「自立」を促進するのならば、自治体が自らの地域から上がる税収でどうやってやり繰りするかを考えることから始まるべきだろう。税収をどうやって増やすかを考え、一方で支出をどう効率化して抑えるか、実行していくことが不可欠だ。ところが自助努力で財政を建て直し、仮に黒字になった場合、交付税が打ち切られることになってしまう。努力するのが無駄になる仕組みなのだ。
首都圏に近い観光資源が豊富な自治体ではかつて、首都圏から富裕層の移住を働きかけたことがある、という。首長自らが人脈をたどって別荘を誘致、住民登録してもらうことで税収を増やした。結果、税収を増やすことに成功したのだが、翌年の交付税が減額されてしまう。「やっただけ無駄だと思った」と振り返る。
国の関与をさらに増やす方向に進んでいる
本来は交付税による再配分を縮小し、自治体の自立を促すべきだと思うのだが、方向は逆に進んでいる。
2008年以降、国は「法人事業税の暫定措置」というのを始めた。本来は地方税である法人事業税の一部を「地方法人特別税」という名の国税にして国が徴収、地方交付税の「原資」として再配分に回しているのだ。消費税率が10%に引き上げる段階で撤廃されることになっていたが、消費増税の先送りで撤廃も先送りされている。
さらに2014年10月からは、地方税である法人住民税の一部を国税化し「地方法人税」を創設した。さらに総務省はこの国税化の割合を拡大しようと検討している。「地方間の財源調整」を名目に、さらに国の関与を増やそうとしているのだ。こうした「国税化」によって愛知県豊田市の場合、年間100億円近い財源が国に吸い上げられることになると試算している。
かつて、小泉純一郎内閣から第1次安倍内閣の時期には地方分権を進める手法として「三位一体の改革」を行うとされていた。「国庫補助金の廃止や縮減」や「地方交付税交付金の見直し」を行うのと同時に、「国から地方への税源移譲」を進めるとした。この三つを同時に行うというところから「三位一体」と呼ばれたのだ。
地方への税源移譲計画はどこかに消えてしまった
ところがその後、補助金の廃止や交付税の削減が行われたものの、地方への税源移譲は遅々として進まなかったため、地方自治体の財政が一気に悪化した。民主党政権は地方の困窮の声に応える形で、地方交付税の増額にカジを切った経緯がある。
その後成立した第2次安倍内閣以降では、「三位一体の改革」という言葉はほとんど使われなくなった。地方への税源移譲はどこかへ行ってしまったのである。その代わりに出てきたのが「再配分強化」策としての、地方税の国税化なのだ。最近では「道州制」の議論もすっかり下火となり、地方の自立はほとんど議論にならなくなった。
いつまでも国が地方を支える仕組みでいいはずはない
だが、そうした「国による丸抱え」とも言える政策で、地方の財政は改善していくのだろうか。国全体の財政も厳しい中で、いつまでも国が地方を支える格好でいいはずはない。
もともと霞が関は再配分強化に動く「傾向」がある。再配分機能を拡大させれば、当然、それに伴う権限も大きくなるからだ。また、国会議員にとっても「再配分」は魅力的だ。地元の要望を聞いて国の事業を地方に持って行くという「昔ながら」の仕事が増えるからだ。つまり、霞が関にとっても、永田町にとっても「国税化による再配分強化」は自らの利権拡大につながるのである。
霞が関の官僚に頼らずに税収を再分配する方法はないか。可能性があるのは「ふるさと納税」だろう。最近では返礼品競争にばかり注目した報道がされているが、自治体の「努力」によって税収を獲得しようとする制度が機能し始めたのは好ましいことだ。安倍内閣はこのふるさと納税の拡充に力を入れており、今年度からは企業版のふるさと納税もスタートした。
官僚による再配分 VS 納税者による再配分
霞が関では「ふるさと納税」を批判する声が強いが、それは自分たちがコントロールできない「税の配分」が行われ、それがどんどん拡大していっているからだ。だが、考えようによっては、官僚が再配分するよりも、納税者が「選択」した結果、再配分される方が理屈に叶うことかもしれない。いずれにせよ、各自治体に創意工夫がもたらされたのは良いことだ。今後、企業版ふるさと納税で、地方自治体の知恵比べが始まるだろう。
もっとも、そうした努力によって財政が改善しても、地方交付税制度で交付金が減らされるようなことになれば、何のために努力しているのか分からないということになりかねない。
国土の均衡ある発展──。戦後、日本は、どの地方も同じように発展するのが良いことだ、という思想のもとに、地方自治政策が取られてきた。焼け跡から復興するには等しく物質的に満たされることが不可欠だったのだ。それを支えてきたのが地方交付税制度だったともいえる。
だが、人々の感じる豊かさが多様化する中で、地域ごとに特色ある発展が不可欠になっている。そろそろ地方交付税制度を抜本的に見直すことが必要だろう。
